Schaltpläne

Schaltpläne sind eine grafische Darstellung von elektrischen Verbindungen mit Baugruppen und einzelnen Bauteilen, die für die Funktion unbedingt erforderlich sind. Verbindungen und Bauteile werden dazu mit einer eigenen Symbolsprache bezeichnet. Diejenigen, die mit dieser Symbolsprache nicht vertraut sind, finden im Abschnitt "Schaltplan lesen" Erklärungen zu den Symbolen, die in den TonUINO Schaltplänen verwendet werden.

Hier entsteht eine Sammlung von Schaltplänen für den TonUINO und seine Bauvarianten:

Basis Version mit 3 Tasten
Der Schaltplan zeigt die Basis Version des TonUINO ohne Stromversorgung.
Gezeigt werden auch optionale Maßnahmen zur Steigerung des Strombedarf und zur Stützung der Betriebsspannung.
Diese optionalen Ergänzungen werden bei bestimmten Fehlerbildern als Abhilfe empfohlen.


weitere Hinweise in: Stromaufnahme steigern und empfohlenen Maßnahmen.

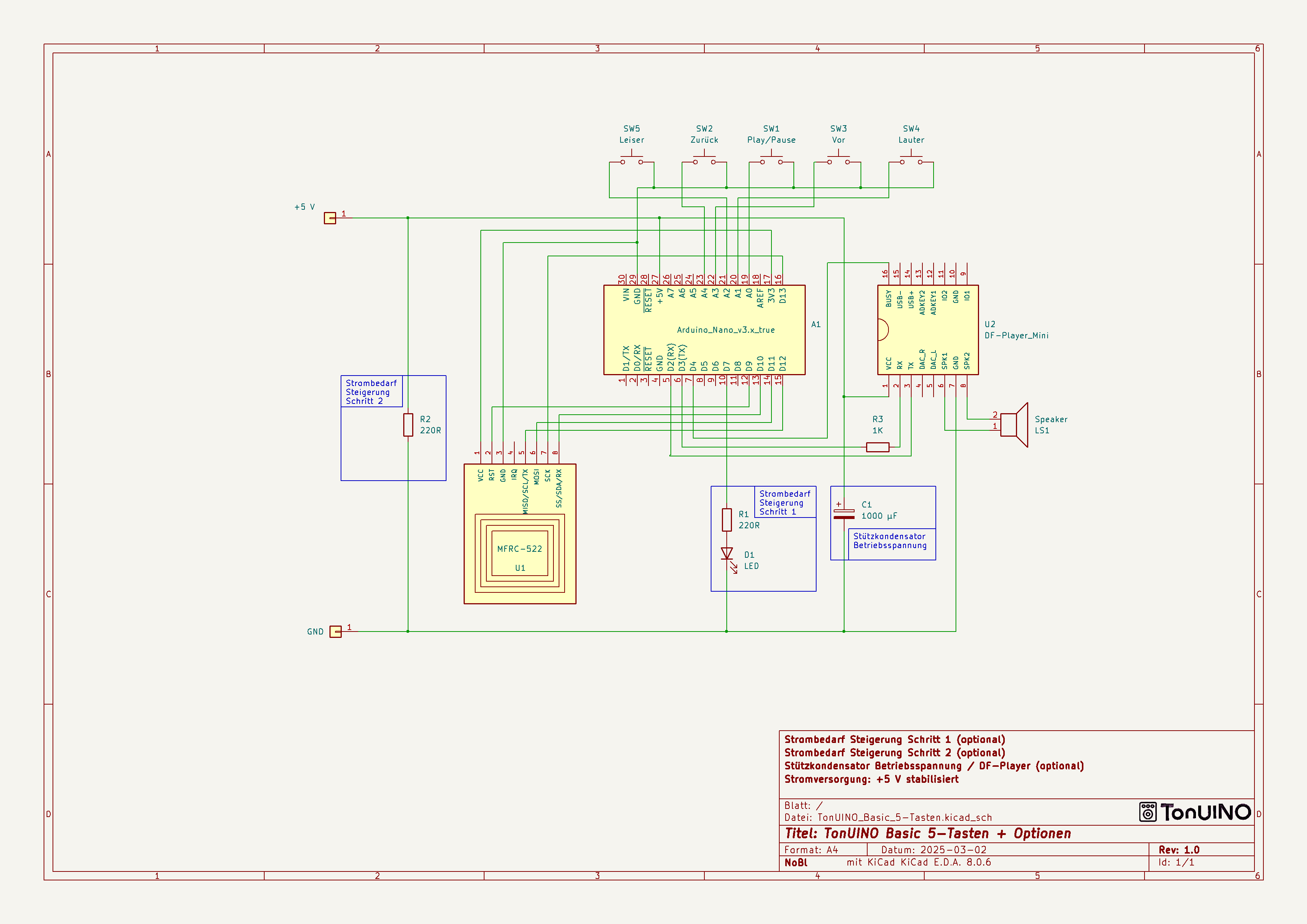
Basis Version mit 5 Tasten
Der Schaltplan zeigt die Basis Version des TonUINO ohne Stromversorgung.
Gezeigt werden auch optionale Maßnahmen zur Steigerung des Strombedarf und zur Stützung der Betriebsspannung.
Diese optionalen Ergänzungen werden bei bestimmten Fehlerbildern als Abhilfe empfohlen.

weitere Hinweise in: Stromaufnahme steigern und empfohlenen Maßnahmen.